7月22日上午9点半,伴随开市锣声的响起,首批25家科创板企业正式上市交易。首日交易量就冲顶480亿!最大涨幅高达400%!此次科创板一夜造就了125位亿万富翁,这些数据无不是巨大的诱惑让企业家们魂牵梦绕。
在这样大的诱惑下不难理解许多企业纷纷削尖了脑袋前仆后继。但历史血的教训一直在警钟长鸣,每一次浪潮下总隐藏着各种暗流蠢蠢欲动。之前界面新闻(以下简称“界面”)的一篇《【调查】安翰科技的谎言①|“全球首家”过度包装术》深入报道将科创板第一大疑案带到了高潮。证监会发难,上交所重启调查流程… …一系列“大动作”还带出了不良院士的关联事件,让这支所谓的“科创医疗第一股”剧情有了大反转。不过对此事我还不完全赞同界面的观点!我们认为安翰科技(武汉)股份有限公司(以下简称“安翰”)还算不上过度包装。如果说“过度包装”还是在一定事实上夸大“赞美”自己,那安翰连这一点“里子”都是包装出来的,是一个从面子到里子都虚构的弥天大谎!

界面新闻对安翰违法事件系列报道
不只是过度包装
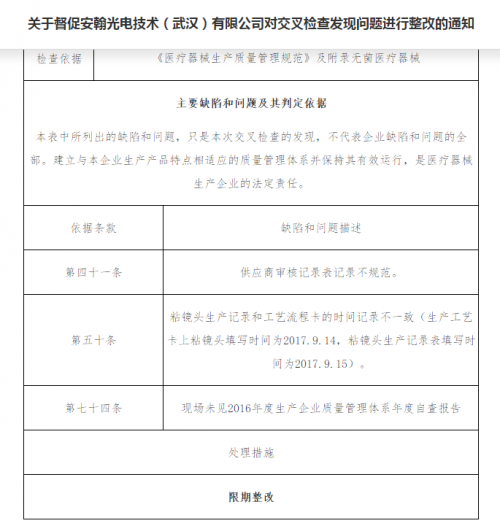
2017年在湖北省药品监督管理局(以下简称“药监局”)开展的交叉检查活动中发现安翰的生产有严重质量问题,产品存在重大缺陷,甚至连企业生产管理体系的相关文件都没有!同年11月23日药监局对安翰企业进行了查处并公布了整改通知书,要求其立刻对生产问题进行整改,并提交2016年企业生产管理体系的报告。


这一切问题的根本也许源自安翰的初心并非要从事医疗事业发展,而是在于如何在短期通过资本手段套现离场。在这样“急迫的心态”下法律都敢不遵守,谈何市场规则?必然会问题连连。安翰的法人代表,也是实际控制人吉朋松先生在资本圈内更是颇为 “有名”了。他所经手的几只上市企业均在首发原始股解禁后高位套现,最后这些股票均“荣登”ST,这就是最有力的证明!在得知科创板这一利好机会后,吉先生犹如发现金矿,心潮澎湃地招兵买马准备大捞一把。在这样的情形下安翰公司于2009年成立了。更厉害的是安翰的核心产品,也是唯一的产品“安翰定位胶囊式内窥镜系统”在2013年就出来了,还号称 “世界第一”,“全球唯一”, “机器人”,“大量临床数据研究”,“高市场占有率”… …完全不考虑注册比他跟早,技术比他更好的同行们的感受。
时间回到2005年3月,金山科技在这一年拿到OMOM胶囊内镜的中华人民共和国医疗器械注册证,在国内广泛销售,这是国内颁发的第一个此类产品的注册证。2007年OMOM胶囊内镜获得欧洲CE证书,产品首次进入欧洲各地区销售。在磁控胶囊胃镜方面金山科技在2010年6月获得中华人民共和国医疗器械注册证,并售往全国各地医院及医疗机构,并投入使用。2012年8月OMOM磁控胶囊胃镜斩获欧洲CE证书,同年销往国外的第一台OMOM磁控胶囊胃镜在阿联酋投入使用,开启了金山科技OMOM磁控胶囊胃镜进入欧洲,亚洲,东南亚等全球市场的序曲。短短几年里,金山科技OMOM胶囊内镜和磁控胶囊胃镜在80多个国家和地区销售,倍受好评,代表着中国最早一批智慧医疗,智能制造的高水平。这个时候安翰的产品还未出现。2012年6月全球第一篇投入临床应用的磁控胶囊胃镜论文在权威期刊《中华消化内镜杂志》(3期)上进行了发表。题目为《姿态控制系统联合姿态可控智能胶囊内镜应用于胃部检查的初步研究》,是由南昌大学第三附属医院消化专家杜凡等所著。论著的主要内容是对金山科技的姿态控制系统联合JS-ME-III型胶囊(OMOM磁控胶囊胃镜)在胃部检查中的临床应用进行研究,研究成果达到93.3%的检查率,对胃部检查结果非常认可!该论著发表时间远远早于安翰利益捆绑的那些院士专家发表的文章。紧接着同年7月8日在《世界华人消化杂志》上又刊登出《磁控胶囊内镜胃部检查55例》分析论文,文中专家通过各种参数、操作方式、病例分析等几个方面的大量临床数据全面的分析了OMOM磁控胶囊胃镜的优势特点。除此以外20年来金山科技在国内发表的学术文章累计已有上百篇之多!所以无论是从产品注册证时间、还是首篇学术论文发表时间、国内外的市场销售时间等任何方面来看,金山科技的胶囊内镜和磁控胶囊胃镜均早于安翰。毋庸置疑,金山科技的产品才是全球真正首个磁控胶囊胃镜!直到2013年1月安翰才拿到胶囊内镜的第一个注册证,比金山科技晚了8年。安翰的磁控胶囊胃镜注册证在2017年5月拿到,比金山科技晚了整整7年,而且从安翰胶囊内镜和磁控胶囊胃镜的注册证上来看,两个产品的结构及组成几乎没有区别!仅仅是名字不同而已,匪夷所思!除此外在安翰拿证之前国外也已经有了其他企业注册在安翰前面了,比如韩国INTROMEDIC公司的磁控胶囊胃镜是在2011年获得的欧洲CE证书。说明比安翰早的企业和产品不只一家。如今,所有的事实一目了然,安翰称自己的磁控胶囊胃镜是“全球首家”“第一”“唯一”的谎言不攻自破!安翰这种对行业先驱者的无视是对他们的侮辱,是对投资者和媒体赤裸裸的欺骗,天理难容!

中华人民共和国医疗器械注册证书
国内第一个胶囊内镜产品注册证
2005年金山科技OMOM胶囊内镜注册证

中华人民共和国医疗器械注册证书
2005年金山科技OMOM胶囊内镜注册证附件






